The photos you provided may be used to improve Bing image processing services.
Privacy Policy
|
Terms of Use
Can't use this link. Check that your link starts with 'http://' or 'https://' to try again.
Unable to process this search. Please try a different image or keywords.
Try Visual Search
Search, identify objects and text, translate, or solve problems using an image
Drag one or more images here,
upload an image
or
open camera
Drop images here to start your search
To use Visual Search, enable the camera in this browser
All
Search
Images
Inspiration
Create
Collections
Videos
Maps
News
More
Shopping
Flights
Travel
Notebook
Top suggestions for Argument Flow Chart
Christianity
Flow Chart
Succession
Flow Chart
Writing
Flow Chart
Conversation
Flow Chart
Logical
Flow Chart
Love
Flow Chart
Scientific
Flow Chart
Problem
Flow Chart
Essay
Flow Chart
Divorce
Flow Chart
Funny Process
Flow Chart
Debate Flow Chart
Template
Good
Argument Flow Chart
Visio Process
Flow Chart Template
Argumentative Essay
Chart
Flow Chart
for Debate
Flow Chart for Determining Argument
Strength and Cogency
Court System
Flow Chart
Complex
Flow Chart
Debate Flow
Sheet Printable
History
Flow Chart
Critical Thinking
Flow Chart
Fancy
Flow Chart
God
Flow Chart
Flow Chart
Philosophy
Writing Process
Flowchart
Decision Flow Chart
Template
Narrative Writing
Flow Chart
What Is a
Argument Flow Chart
Political
Flow Chart
Religion
Flow Chart
Flow Chart
Instructions
Flow Chart
Joke
Slipper
Flow Chart
Task
Flow Chart
Dissertation
Flow Chart
Apda Debate
Flow Chart
Flow Chart
of Sense
Flow Chart
Discussion
Leftism
Flow Chart
Capitalism
Flow Chart
Science
Flow Chart
PHP
Flow Chart
Argumentation
Chart
Argument
Anchor Chart
Deductive
Argument Chart
How to Do a Functino Iwth a
Argument in a Flow Chart
Cosmological
Argument Flow Chart
Willaim Rowe's Argument
in a Flow Chart
Federalist 10
Flow Chart
Refine your search for Argument Flow Chart
Free
Will
What
is
Parameter
C++
Funny
Legal
Leftist
Part
Good
Inductive
Ontological
Ecolean
Deductive
Miranda
Debate
How
Teach
Explore more searches like Argument Flow Chart
Don
McMillan
Strong/Weak
4
Square
Levels
Ability
Win
Claim
Anchor
Valid
Sound
Premise
Anchor
Topics English
Anchor
Or Graph That Supports
Your
People interested in Argument Flow Chart also searched for
Diagram
Template
Decision
Tree
CreateProcess
Business
Management
Creative
Process
Web
Design
Microsoft
Excel
Software-Design
Input/Output
Yes or
No
Project
Process
Small
Business
Design
Process
Decision
Making
ISO 9001
Process
Design
Ideas
Action
Plan
Diagram
Example
Project Management
Process
Work
Process
Application
Process
Marketing
Process
Problem
Solving
Start
Symbol
Quality
Assurance
Accounting
Process
App
Design
Job
Analysis
Construction Project
Management
Microsoft
Office
Manufacturing
Process
How
Create
Inventory
Control
Order
Process
Igneous
Rock
Quality Management
Process
Cheat
Sheet
Check
Out
Web
Application
Graphic
Design
Event
Planning
Sales
Process
Planning
Process
Software Development
Process
Research
Proposal
Customer
Journey
Project
Planning
Word
Document
Autoplay all GIFs
Change autoplay and other image settings here
Autoplay all GIFs
Flip the switch to turn them on
Autoplay GIFs
Image size
All
Small
Medium
Large
Extra large
At least... *
Customized Width
x
Customized Height
px
Please enter a number for Width and Height
Color
All
Color only
Black & white
Type
All
Photograph
Clipart
Line drawing
Animated GIF
Transparent
Layout
All
Square
Wide
Tall
People
All
Just faces
Head & shoulders
Date
All
Past 24 hours
Past week
Past month
Past year
License
All
All Creative Commons
Public domain
Free to share and use
Free to share and use commercially
Free to modify, share, and use
Free to modify, share, and use commercially
Learn more
Clear filters
SafeSearch:
Moderate
Strict
Moderate (default)
Off
Filter
Christianity
Flow Chart
Succession
Flow Chart
Writing
Flow Chart
Conversation
Flow Chart
Logical
Flow Chart
Love
Flow Chart
Scientific
Flow Chart
Problem
Flow Chart
Essay
Flow Chart
Divorce
Flow Chart
Funny Process
Flow Chart
Debate Flow Chart
Template
Good
Argument Flow Chart
Visio Process
Flow Chart Template
Argumentative Essay
Chart
Flow Chart
for Debate
Flow Chart for Determining Argument
Strength and Cogency
Court System
Flow Chart
Complex
Flow Chart
Debate Flow
Sheet Printable
History
Flow Chart
Critical Thinking
Flow Chart
Fancy
Flow Chart
God
Flow Chart
Flow Chart
Philosophy
Writing Process
Flowchart
Decision Flow Chart
Template
Narrative Writing
Flow Chart
What Is a
Argument Flow Chart
Political
Flow Chart
Religion
Flow Chart
Flow Chart
Instructions
Flow Chart
Joke
Slipper
Flow Chart
Task
Flow Chart
Dissertation
Flow Chart
Apda Debate
Flow Chart
Flow Chart
of Sense
Flow Chart
Discussion
Leftism
Flow Chart
Capitalism
Flow Chart
Science
Flow Chart
PHP
Flow Chart
Argumentation
Chart
Argument
Anchor Chart
Deductive
Argument Chart
How to Do a Functino Iwth a
Argument in a Flow Chart
Cosmological
Argument Flow Chart
Willaim Rowe's Argument
in a Flow Chart
Federalist 10
Flow Chart
768×1024
scribd.com
Argument Graphic Organ…
768×1024
scribd.com
Argument Chart | PDF | Argume…
700×393
prezi.com
Argument flow chart by John Steglitz on Prezi
801×420
theyogrehunt.blogspot.com
Making One: Simulation Argument Flow Chart
Related Products
Argument Chart Templates
Blank Argument Charts
Editable Argument Charts
180×234
coursehero.com
argument flow chart - open.d…
1382×1345
www.reddit.com
Sean Argument Flow Chart : r/filmjunk
532×463
computershub.org
Simple Argument Chart - Computers Hub!
756×1172
researchgate.net
Flow chart of the argument logi…
320×320
researchgate.net
Flow chart of the argument logic of th…
180×234
coursehero.com
Argument chart.pdf - Arg…
855×855
Reddit
The Leftist Argument Flow Chart. : r/Cons…
1280×720
www.reddit.com
Argument Flow Chart 2 - Destiny's Video Request (MrGirl vs Destiny) : r/Destiny
1920×1920
vecteezy.com
Analysis. argument. business. convince. deb…
560×680
Syed Balkhi
Mastering Online Arguments Flowch…
1600×1690
dreamstime.com
Analysis, Argument, Business, Convince, D…
850×789
researchgate.net
'Flow-chart' of argumentation used in section 2 | Downlo…
Refine your search for
Argument Flow Chart
Free Will
What is
Parameter C++
Funny
Legal
Leftist
Part
Good
Inductive
Ontological
Ecolean
Deductive
1100×774
ingramanthropology.com
Argument Map Template Download - Anthropology
2605×3000
www.pinterest.com
Parts of a Powerful Argument Anchor Ch…
702×363
melamedacademy.com
Argument Diagramming – Melamed Academy
800×600
melamedacademy.com
Argument Diagramming – Melamed Academy
696×520
mindomo.com
Argument map template
1028×1028
figma.com
Argument Mapping | Free Template | FigJam
909×606
figma.com
Argument Mapping | Free Template | FigJam
1212×808
figma.com
Argument Mapping | Free Template | FigJam
1000×865
fity.club
Argument Map Argument Mapping With Word SmartArt – Tim Van Gelder
1024×768
slideserve.com
PPT - Defending or Challenging the Declaration of Independence PowerPoint Pr…
850×1064
researchgate.net
Argumentation flow chart: Steps 2-4 are repeated …
640×640
researchgate.net
1: Graphical presentation of argument | Download Scientific …
400×308
ph.pinterest.com
Argument Maps: A Better Way to Visualize Arguments
600×600
micahredding.com
Some Simulation Argument flowcharts
700×977
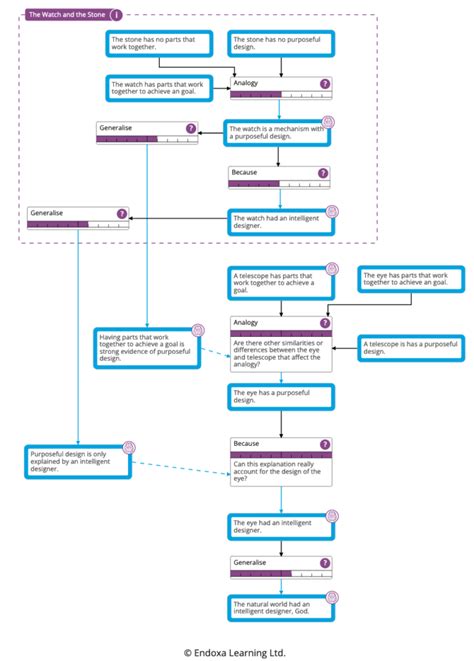
endoxalearning.com
The Argument Graph
2448×3264
litlearnact.wordpress.com
The Argument Essay | LitLearnAct
1024×576
secularfrontier.infidels.org
How to Do Careful Argument Analysis | The Secular Frontier
Explore more searches like
Argument
Flow
Chart
Don McMillan
Strong/Weak
4 Square
Levels
Ability Win
Claim Anchor
Valid Sound
Premise Anchor
Topics English Anchor
Or Graph That Supports Your
1024×791
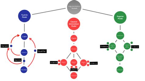
argumentcenterededucation.com
Argument Models: A Prerequisite Resource in Effective Argument-Bas…
1024×791
argumentcenterededucation.com
Argument Models: A Prerequisite Resource in Effective Argument-Bas…
Some results have been hidden because they may be inaccessible to you.
Show inaccessible results
Report an inappropriate content
Please select one of the options below.
Not Relevant
Offensive
Adult
Child Sexual Abuse
Feedback