The photos you provided may be used to improve Bing image processing services.
Privacy Policy
|
Terms of Use
Can't use this link. Check that your link starts with 'http://' or 'https://' to try again.
Unable to process this search. Please try a different image or keywords.
Try Visual Search
Search, identify objects and text, translate, or solve problems using an image
Drag one or more images here,
upload an image
or
open camera
Drop images here to start your search
To use Visual Search, enable the camera in this browser
All
Search
Images
Inspiration
Create
Collections
Videos
Maps
News
More
Shopping
Flights
Travel
Notebook
Top suggestions for Boot Auto-open Kit
Wheel
Boot
Vehicle
Boot
Tire Boot
Lock
Boot
On Car
Parking
Boot
Auto Boot
Camp
Auto Boot
Nederland
Boot
Sleper Auto
Auto Boot
Circuit
Wheel Clamp
Lock
Yellow Car
Boot
Car
Booting
Auto
Mobile Boots
Flugzeug
Auto Boot
Car Immobilizer
Boot
Trailer
Boot
Car Boot
Organiser
Windshield
Boot
Auto
Whasing Boot
Boot Und Auto
Anhaenger
Auto Boot
Van Hout
Weel
Boots
Auto Boot
for Beetle
Car Boot
Clip Art
Mein Haus Mein
Auto Mein Boot
Spring Boot Auto
Configuration
Fake
Auto Boot
Immobilizer
Boot
Car Parking
Boot
Auto Boot
Series
Cars Parking
Boot
Auto
Hot Boot
Inmobilzation Boot
for Auto
Class Auto
Boat
Parking Boot
Canada
Booted
Vehicle
Boots Auto
Fastene
Auto
-Generate ID in Spring Boot
Auto
and Boat Pictures
Bestuurbaren Boot
En Besturbaren Auto
Auto Mobile Boot
Devices
Firma Bott
Auto
Sterke Trek Auto
Die Een Grote Boot Kan Trekken
Auto
-Generate ID in Spring Boot Result
PC Auto Boot
After Power Outage
Auto Boot
Und Freizeit Token Austria
Immobilization Vehicle
Boots
Spring Boot Auto
Configuration and Dispatcher Servlet
Hekate
Auto Boot
Explore more searches like Boot Auto-open Kit
Tie
Rod
What
is
Ball
Joint
Drive
Shaft
Disc Brake Caliper
Guide Pin
Front
Axle
Rack
Pinion
Wearever
16166
Ford Driveshaft
Grease
Brake
Caliper
Brake Caliper
Guide Pin
Car
Care
Sole
Replacement
Napa
CV
Axle
850900Cl
EMPI
CV
Pin
Speedy
Sk000307
SPL140
Dorman
CV
Te40
Shabk38
TR45
Trifurcated
TE45
People interested in Boot Auto-open Kit also searched for
Steering
Rack
Am141486
Peco
A1767
305628
Axe
Am141529
Split
Type
Am141492
Am141488
20868
Bazero
Entry
Large
Universal
Autoplay all GIFs
Change autoplay and other image settings here
Autoplay all GIFs
Flip the switch to turn them on
Autoplay GIFs
Image size
All
Small
Medium
Large
Extra large
At least... *
Customized Width
x
Customized Height
px
Please enter a number for Width and Height
Color
All
Color only
Black & white
Type
All
Photograph
Clipart
Line drawing
Animated GIF
Transparent
Layout
All
Square
Wide
Tall
People
All
Just faces
Head & shoulders
Date
All
Past 24 hours
Past week
Past month
Past year
License
All
All Creative Commons
Public domain
Free to share and use
Free to share and use commercially
Free to modify, share, and use
Free to modify, share, and use commercially
Learn more
Clear filters
SafeSearch:
Moderate
Strict
Moderate (default)
Off
Filter
Wheel
Boot
Vehicle
Boot
Tire Boot
Lock
Boot
On Car
Parking
Boot
Auto Boot
Camp
Auto Boot
Nederland
Boot
Sleper Auto
Auto Boot
Circuit
Wheel Clamp
Lock
Yellow Car
Boot
Car
Booting
Auto
Mobile Boots
Flugzeug
Auto Boot
Car Immobilizer
Boot
Trailer
Boot
Car Boot
Organiser
Windshield
Boot
Auto
Whasing Boot
Boot Und Auto
Anhaenger
Auto Boot
Van Hout
Weel
Boots
Auto Boot
for Beetle
Car Boot
Clip Art
Mein Haus Mein
Auto Mein Boot
Spring Boot Auto
Configuration
Fake
Auto Boot
Immobilizer
Boot
Car Parking
Boot
Auto Boot
Series
Cars Parking
Boot
Auto
Hot Boot
Inmobilzation Boot
for Auto
Class Auto
Boat
Parking Boot
Canada
Booted
Vehicle
Boots Auto
Fastene
Auto
-Generate ID in Spring Boot
Auto
and Boat Pictures
Bestuurbaren Boot
En Besturbaren Auto
Auto Mobile Boot
Devices
Firma Bott
Auto
Sterke Trek Auto
Die Een Grote Boot Kan Trekken
Auto
-Generate ID in Spring Boot Result
PC Auto Boot
After Power Outage
Auto Boot
Und Freizeit Token Austria
Immobilization Vehicle
Boots
Spring Boot Auto
Configuration and Dispatcher Servlet
Hekate
Auto Boot
768×1024
scribd.com
Automatic Boot Open System | PDF | Tru…
828×829
stretchcvboot.com
Split Boot - Universal Fit CV Boot Kit - STRETCH CV Boots
1000×1000
techtonicstuning.com
Low Profile C.V. Boot Kit 100mm Inner Right (Race) …
1024×1030
fordownersclub.com
Automatic Boot Opening Kit Anyone? - Ford Fiesta Clu…
Related Products
Car Boot Organizers
Auto Boot Mats
Trunk Cargo Net for Cars
540×960
fordownersclub.com
Automatic Boot Opening Kit An…
934×853
lnrperformancesupplies.co.uk
Autotuner OBD/Bench/Boot + Starter Kit
1300×1300
timberland.com
Boot Kit
1300×1300
timberland.com
Boot Kit
800×800
rclick.uk
Electric boot (trunk) release kit EBRK
586×587
stretchcvboot.com
Boot Gun CV Boot Installation Tool - STRETCH CV Boots
735×363
elap.co.uk
Electric Boot Opener - ELAP
1300×1300
timberland.co.uk
Boot Kit
1300×1300
timberland.co.uk
Boot Kit
1300×1300
timberland.co.uk
Boot Kit
Explore more searches like
Boot
Auto-open
Kit
Tie Rod
What is
Ball Joint
Drive Shaft
Disc Brake Caliper Guid
…
Front Axle
Rack Pinion
Wearever 16166
Ford Driveshaft Grease
Brake Caliper
Brake Caliper Guide Pin
Car Care
879×880
ptwtools.com
Split Boot - CV Boot Kit (Universal Fit) - PTW …
1766×967
fixrichauto.com
Audi Automatic Open Boot LID – Fix Rich Auto PVT LTD
1189×873
fixrichauto.com
Audi Automatic Open Boot LID – Fix Rich Auto PVT LTD
1500×1500
tlkeys.com
HUK Automotive LockoutOpener Kit
1440×1440
storage.googleapis.com
Cv Boot Opener at Luis Silva blog
352×255
autotuner.com
Boot • AutoTuner flash and diagnostic methods
550×650
mobilityinmotion.com
Automatic Boot Opener - Auto Car …
676×858
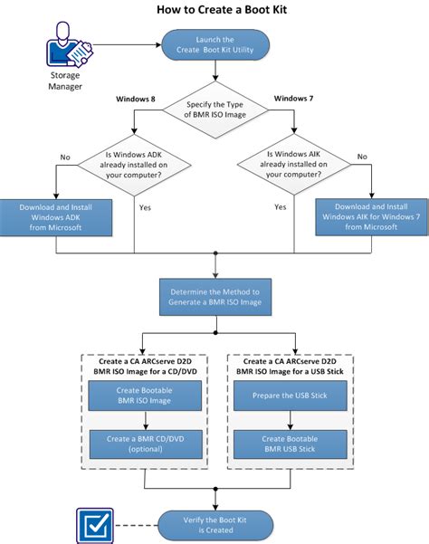
arcserve
How to Create a Boot Kit
750×1020
lockpicks.com
Car Door Opener Kit | Auto Entry …
800×488
dreamstime.com
Opening Car Boot Stock Photos - Free & Royalty-Free Stock Photos from Dreamsti…
1000×1000
barhomevip.com
12 Pieces Professional Auto Lockout Kit, Car …
1000×1000
red-bhw.com
Access Tools European Car Opening Kit - RE…
1023×577
forums.clublupo.co.uk
So it begins - Boot build - Interior and In-Car Entertainment - Club Lupo
500×500
dkhardware.com
Pro-Lok AK04 Professional Car Ope…
1000×1000
iss-go.com
Exmark Automatic Door Opener 130-8470 – Int…
350×250
martinhealeyvehicleadaptations.co.uk
Martin Healey Vehicle Adaptations > Vehicle Adapt…
1000×1000
batterygiantaz.com
Emergency Car Open Unlock Tool Kit – B…
500×500
yourmotorguide.com
Car Door Opener Kit – The 15 best prod…
1000×1000
mdtools.co.uk
Emergency Car Opening Kit - MDT…
588×289
abletoenable.co.uk
Automatic Car Boot Openers | Electric and Automatic | Able to Enable
People interested in
Boot
Auto-open
Kit
also searched for
Steering Rack
Am141486
Peco A1767
305628
Axe
Am141529
Split Type
Am141492
Am141488
20868
Bazero Entry
Large Universal
1000×770
indiamart.com
Car Door Opening Kit at ₹ 2600/set | Car Tool Kits in Rajkot | ID: 2849912…
Some results have been hidden because they may be inaccessible to you.
Show inaccessible results
Report an inappropriate content
Please select one of the options below.
Not Relevant
Offensive
Adult
Child Sexual Abuse
Feedback